🏒 BionomeeX β€’ 2023–2025

HixLoop β€” Human-in-the-Loop AI Platform

HixLoop is a massively modular platform that tackles one of the biggest bottlenecks in computer vision for science: manual labeling. By combining active learning, modular pipelines, and a tight human–AI feedback loop, it reduces annotation time by up to 80% while adapting to any research domain.

Human-in-the-Loop Active Learning PyTorch / Detectron2 Segmentation Object Detection Classification Tracking FastAPI + Streamlit Docker Multi-domain ready Project Management DevOPS

πŸ” The Challenge

In research and industry alike, high-quality labeled data is the fuel of AI β€” yet creating it is slow, inconsistent, and expensive. Scientists waste hours labeling cells, insects, or particles, instead of focusing on their analyses. The situation is even worse when datasets are small, heterogeneous, or highly specific, where generic pretrained models fail.

  • ⏳ 80% of project time spent labeling
  • πŸ“¦ Complex data (multi-channel, microscopy, aerial, etc.)
  • βš™οΈ No unified platform for end-to-end pipelines
  • πŸ” Re-implementing the same steps in every project
HixLoop UI screenshot - Ultim
Object detection of cells
Issue of laborious manual labeling because of quantity per image
HixLoop segmentation
Segmentation of cats
Issue of laborious manual labeling because of precise boundaries

πŸ’‘ The HixLoop Concept

HixLoop introduces a loop-based paradigm: instead of fully labeling a dataset before training, the model assists the user iteratively. The platform predicts, the human corrects, and the model learns β€” forming a self-improving feedback cycle.

  1. Annotate a small subset manually
  2. Train the model and auto-label the rest
  3. Review only uncertain predictions
  4. Retrain β€” and repeat until performance stabilizes

This active learning loop lets experts spend time only where AI is uncertain, creating exponential labeling efficiency.

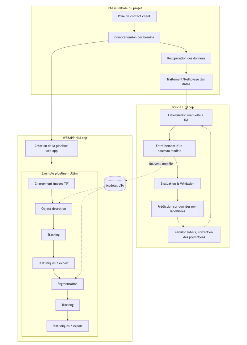
HixLoop workflow example
HixLoop loop and modular workflow structure (in french sorry)

🧩 Extreme Modularity

Every block in HixLoop β€” from data import to export β€” is a modular component that can be combined freely. This makes it usable in virtually any imaging context:

Each module can be reused, replaced, or extended β€” detection, segmentation, tracking, classification, and visualization plug together seamlessly through a unified API.

βš™οΈ Technical Architecture

  • Backend: FastAPI
  • Frontend: Streamlit UI with dynamic pipeline editor
  • Models: PyTorch, Detectron2 (detection), U-Net (segmentation), custom classifiers
  • Deployment: Dockerized stack with GPU auto-balancer
  • Annotation: Tight integration with Label Studio
  • Docs: Written with Docusaurus for internal/external users

πŸ“Š Results & Real-World Use

HixLoop has now powerfull and usefull utilities and been deployed in multiple scientific projects, consistently delivering significant reductions in labeling time while maintaining high accuracy.

  • πŸ–‹οΈ 50% to 80% manual labeling effort
  • 🎯 β‰₯ 95% accuracy on validated projects
  • πŸš€ Fully operational within 1 hours (Docker deploy)
  • 🧠 Modular application: can work with diverse and complex data

Example of Bionomeex Project where Hitloop where used:

  • 🦠 Cell detection and segmentation (Ultim)
  • 🌾 Plant trait measurement (DeepIron)
  • 🐞 Invasive species detection (Laidybug)
  • πŸ”¬ Signal detection (Abbelight)
  • πŸ¦… Protected bird species monitoring
  • 🐱 Animal behavior analysis (cats, bees)

🧠 My Role

As the lead developer and architect of HixLoop, I was responsible for the full conception, design, and implementation of the platform β€” from infrastructure to user experience. Beyond technical delivery, I coordinated interactions between AI engineers, researchers, and designers to ensure that each component aligned with real-world scientific needs.

  • πŸ‘·β€β™‚οΈ Technical leadership: Designed the full modular architecture and coordinated code integration
  • βš™οΈ Engineering: Developed the backend (FastAPI, PyTorch) and frontend (Streamlit), ensuring robust modular APIs
  • 🧩 R&D integration: Combined advanced AI models (Detectron2, U-Net) with active learning strategies
  • πŸ“Š Performance & scalability: Optimized GPU scheduling, multi-threading, and data streaming
  • 🧠 UX & product thinking: Designed an intuitive interface to make AI accessible to non-programmers
  • πŸͺ„ DevOps: Built and deployed Dockerized GPU environments across multi-OS infrastructures
  • πŸ’¬ Collaboration: Worked closely with multidisciplinary teams (biology, agronomy, imaging, data science)

Throughout this project, I honed key technical and interpersonal skills: leadership, adaptability, problem-solving, and scientific communication. I strengthened my expertise in machine learning, software engineering, MLOps, and workflow orchestration, while deepening my understanding of domain-specific challenges in microscopy, ecology, and agronomy.

Technologies mastered or reinforced: Python, FastAPI, PyTorch, Detectron2, U-Net, Streamlit, Docker, Docusaurus, GitLab CI/CD, Label Studio, REST API design, GPU balancing, data pipelines, and scientific imaging formats (TIF, ND2).

⚠️ Disclaimer: This page summarizes the technical and scientific aspects of HixLoop. Some components are under active development.

Β© HixLoop β€” BionomeeX